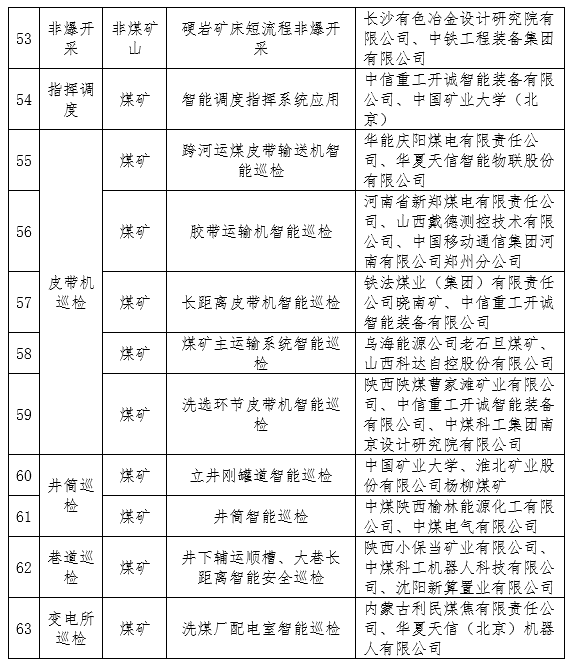
益达网址:《矿山领域机器人典型应用场景公示名单》公布
北京3月27日电 (记者申佳平)据工业和信息化部官网消息,国家矿山安全监察局综合司、工业和信息化部装备工业一司日前公布了《矿山领域机器人典型应用场景公示名单》。







图片来源:工业和信息化部官网
相关新闻:
- 益达:周边游、“新中式”民俗游成主力军 2024-06-08
- 益达娱乐:海上“油”路 青春“挺进”超深2024-06-08
- 益达注册:证监会就《中国证监会行政处罚裁2024-06-08
- 益达官方:《财米油盐》| “三百六十行”2024-06-07
